Surface Modelling Tips: How to Convert Solids to Surfaces in SOLIDWORKS
Written by: Terry O'Reilly
Published: Oct 13, 2023
| View All Blogs
The quickest way to convert a solid body to a surface modelling is to use the Delete Face command.
As you become more familiar with surfacing techniques, you may find situations where you need to convert a solid to a surface.
This may be the case when a single face on your solid model hasn’t been built to the quality you desire, so you may want to re-model that one face while leaving the parts history of features untouched.
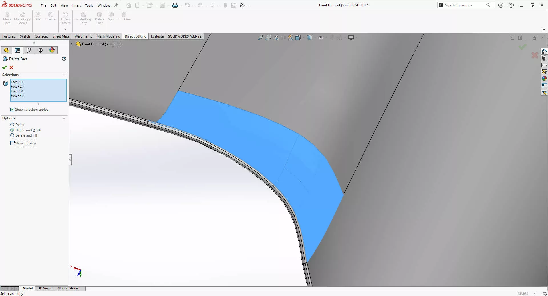
HOW TO USE DELETE FACE COMMAND
Delete Face is found on the Direct Editing tab and is a simple command to use. We pick a face to delete and choose how we want to interact with it from the 3 options.

This part has creased geometry that needs smoothing.

We can delete the faces and leave a void opening with Delete. This converts the rest of the solid body into a single surface body.

The opening can then be patched manually using tools like Surface Loft, Surface Boundary or Surface Fill.
We can use the Knit command to join the new surface bodies together, and a solid can be created using the Create Solid option in the Knit command.
Check out our previous blog on how to convert surfaces to solids for more techniques!
The remaining two options of the Delete Face command are:
- Delete and Patch – This will delete the selected faces and attempt to extend and trim the adjacent edges to repair the hole and restore the solid body.

- Delete and Fill – This option deletes the selected faces and restores the geometry with a surface fill. The edges created with this option will be contact edges.
TOP TIP: Zebra Stripes can be enabled from the Evaluate tab to check tangency.
These options can maintain curvature and tangency using the tangent fill checkbox and be used to repair geometry for manufacture.

HOW TO USE COPY SURFACE TOOL
Another easy way to create a surface modelling from a solid body is to create copies of the model faces. Existing faces can be copied using the Offset Surface command found on the Surfaces tab.

This tool creates a new surface offset from an existing face to a user-specified value.

If the value is set to 0, the command changes to become the Copy Surface tool and will create a perfect surface copy of any face you select.
If you use this feature on the face of a solid body, you will be left with the solid completely unaltered and a new surface body copied from the face or faces selected.

This method does not affect or change the solid body, as the Delete Face tool did.
Categorised as: SOLIDWORKS Design | Tech Tips
Get Expert SOLIDWORKS Training
Get hands-on SOLIDWORKS training in-person or online, led by certified experts with real industry experience. With venues across the UK & Ireland, it’s easy to start learning today.
Related Posts
How to Find Reaction Forces in SOLIDWORKS Simulation
SOLIDWORKS helps us to find resultant forces through simulation studies. These virtual tests reduce the need for physical prototypes and give us an accurate answer.
Setting number of decimal places in a table on a drawing
When creating an equation in a drawing general table, is it possible to define the…
SOLIDWORKS Smart Fasteners
SOLIDWORKS Smart Fasteners is a really useful time saving tool, allowing you to automatically insert toolbox fasteners such as bolts and screws into an assembly providing there is a standard hole.
Why is my Flat Pattern not showing in SOLIDWORKS Drawings?
This may be linked to how the drawing is saved or it can be related to how sheet metal parts are displayed in drawings, read on to find out how to fix it.
Why is SOLIDWORKS Crashing?
It’s one of the great mysteries of life – why is SOLIDWORKS crashing? Let’s explore how SOLIDWORKS crashes and how we can improve performance in SOLIDWORKS.
SOLIDWORKS Tips: Are you Making this Common Mistake in Fatigue Analysis?
Simulation is a vital and complex engineering need. Fortunately, SOLIDWORKS makes it easy to test, correct mistakes and obtain accurate results.
Tech Support Blog: Why are my SOLIDWORKS BOM Quantities Wrong?
Why are my SOLIDWORKS BOM Quantities Wrong? A support call cropped up this week which…
How to Get Your Serial Number for SOLIDWORKS Visualize Standard
Want to download Visualize to make photorealistic renders? Follow this guide for accessing your Visualize serial number that comes bundled in with SolidWorks Professional and Premium.
How to Recover SOLIDWORKS Files After a Crash
SOLIDWORKS has two different methods to help you recover from an unexpected crash or loss of data in the form of auto-recovery and back-up settings.
Redesigning Santa’s Sleigh in SOLIDWORKS
Every year Father Christmas has to fly in his sleigh to deliver presents to boys and girls all over the world in just one night. To put this into perspective, it takes a little under 24 hours to fly from London (UK) to Sydney (Australia) in a streamlined Boeing 747, whereas Father Christmas’ mode of transport is believed to be a rather non-aerodynamic sleigh.